2020注册会计师全国统一考试(沈阳考区)应试人员须知和温馨提示
浏览: 次 编辑:辽宁教育信息网 网址:www.lnjyxx.cn
2020年度注册会计师全国统一考试(沈阳考区)将于10月11日、17日、18日举行。应试人员参加考试的科目、时间和地点以准考证信息为准,现就广大应试人员在考前和考试过程中需要注意的问题,提示如下:
一、按时下载打印准考证
请参加2020年度注册会计师全国统一考试的应试人员于9月22日—10月9日(每天8:00至20:00)期间,登录网报系统下载打印准考证。
二、认真阅读考试公告要求
应试人员下载打印准考证时,应当认真阅读《注册会计师全国统一考试应考人员考场守则》、《2020年度注册会计师全国统一考试(辽宁考区)新冠肺炎疫情防控告知书》等有关考试信息,并按具体要求参加考试。
三、熟悉机考环境和形式
应试人员可登录中注协开通的注册会计师考试机考练习网站(http://cpademo.cicpa.org.cn)进行练习,熟悉机考环境和电子化试题形式。
四、掌握考试时间
应试人员每场考试至少提前1小时到达考点学校,预留足够时间配合入场测温、核验“辽事通”绿码、准考证、身份证等检查。考试结束前30分钟可以交卷离场。
附件1:《2020年度注册会计师全国统一考试(辽宁考区)新冠肺炎疫情防控告知书》
(http://www.lncpa.org.cn/html/2020/wjgg_0921/5822.html)
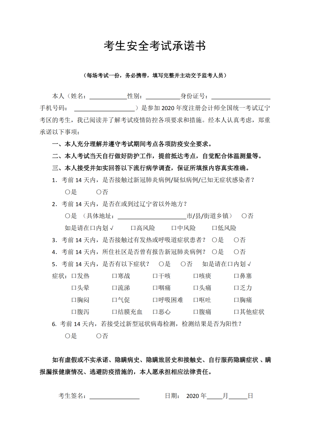
附件2:《考生安全考试承诺书》
(http://www.lncpa.org.cn/html/2020/wjgg_0921/20200921134155-1-1999.pdf)
附件1:
2020年度注册会计师全国统一考试(辽宁考区)
新冠肺炎疫情防控告知书
为做好新冠肺炎疫情防控期间注册会计师全国统一考试辽宁考区考试工作,保证广大考生的生命安全及身体健康,保障考试安全有序进行,现将本次考试考生疫情防控要求措施公告如下,所有考生务必充分知晓理解并遵照执行。
一、请广大考生近期注意做好自我健康管理,务必提前申领“辽事通健康通行码”或“通信大数据行程卡”,并持续关注健康码或行程卡状态。考生在备考和考试等疫情防控期间要尽量减少外出,在公共场所科学佩戴口罩,并保持社交距离,避免去人群流动性较大、人群密集的场所聚集,做好自我防护。
二、考生需提前下载打印《考生安全考试承诺书》(辽宁考区版),做好备考期间个人日常防护和健康监测,考试当日按要求如实、完整填写相关信息,并确认签字,并在进入考场时主动交给监考人员(一科考试一张)。考生对《考生安全考试承诺书》真实性负法律责任。
三、考试当日,考生应至少提前1小时到达考点,预留足够时间配合考点工作人员进行入场体温测量、核验“辽事通健康通行码”(绿码,当日更新)或查验“通信大数据行程卡”、准考证、有效身份证等。经现场测量体温正常(<37.3℃)且无咳嗽等呼吸道异常症状者方可进入考点。如体温查验≥37.3℃,或有咳嗽、咽痛、乏力等异常症状、或健康码为红码(当日更新)的考生,不得进入考点。工作人员做好记录,由考生签字确认。考试证件及相关资料证明提供不全或不符合要求的考生、或经现场人员确认有可疑情况的考生,不得进入考点参加考试。
四、为避免影响考试,有中、高风险等疫情重点地区旅居史且离开上述地区不满21天者;考生居住社区21天内发生疫情者;有境外旅居史且入境已满14天但不满28天者;以上考生应持有14天内的2次间隔24小时以上的核酸检测阴性报告,其中1次为考前48小时内的核酸检测阴性报告,并在隔离考场参加考试。
治愈出院的新冠病毒肺炎确诊病例和无症状感染者,应持考前7天内的健康体检报告,体检正常、肺部影像学显示肺部病灶完全吸收、2次间隔24小时核酸检测均为阴性的可以在隔离考场参加考试。
上述考生必须在参考前提前24小时以上向省考办报告相关情况,联系电话:024-23496709。
五、考试过程中考生若出现发烧、咳嗽、咽痛、呼吸困难、呕吐、腹泻等异常状况,应主动佩戴口罩,并立即向监考人员报告,听从安排,按照防疫相关程序处置,考试时间不补。
六、提倡考生自行赴考,送考人员不得进入考点和在考点周围聚集,考点不提供停车条件。考试期间,考生要自觉维护考试秩序,服从现场工作人员安排,每场考试结束后,考生须听从指挥、有序离场。
七、考生须自备一次性医用外科口罩,除进入考场核验身份和拍照时须按要求摘戴口罩外,进出考点、考场应当全程佩戴口罩。考试过程中如果与其他考生之间保持一米以上距离的可自主决定是否继续佩戴口罩,隔离考场的考生应全程佩戴口罩,严禁佩戴有呼吸阀的口罩。
八、请考生自备手套、速干洗手消毒液等个人防护用品,严格做好个人防护,保持手卫生。考试期间合理安排交通和食宿,注意饮食卫生,做好防暑降温工作。
九、其他未尽事宜,按照我省最新疫情防控要求执行。凡有虚假或不实承诺、隐瞒病史、隐瞒旅居史和接触史、自行服药隐瞒症状、瞒报漏报健康情况、逃避防疫措施、故意压制症状且不配合工作人员进行防疫检测、询问、排查、送诊的考生,一经发现,一律不得参加考试。造成严重后果的,将依法依规追究个人相关责任。
辽事通健康码:

通信大数据行程卡二维码:





