首 页
关于我们
升学考试
资格证书
招考信息
校园招聘
考试资讯
网校学习
联系我们
站内导航
关于我们
升学考试
资格证书
招考信息
校园招聘
考试资讯
网校学习
联系我们
当前位置>>
主页
>
升学考试
>
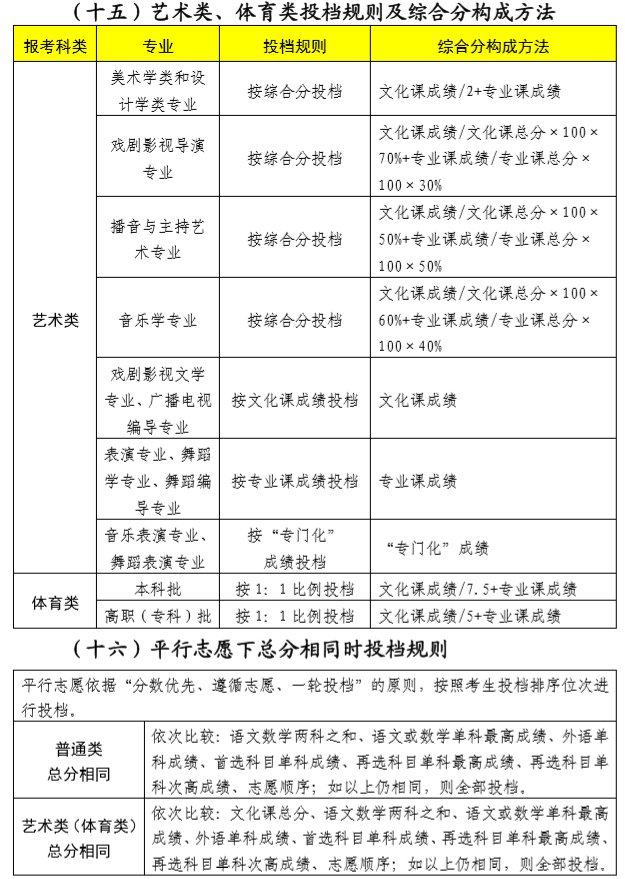
辽宁省2021年普通高校招生考试和录取工作图解
浏览: 次 编辑:辽宁教育信息网 网址:www.lnjyxx.cn
上一篇:
关于2021年1月我省普通高中学业水平合格性考试延期举行的公告
下一篇:
2021辽宁普通高等学校招生戏剧与影视学类专业统考(面试)沈须知
Copyright lnksxx.cn Power by
辽宁考试信息网
辽ICP备2021002966号-1
关闭
展开
关闭
展开